Задание 1308 - ГДЗ Геометрия 7-9 класс. Атанасян. Учебник

Старая и новая редакции

Вернуться к содержанию учебника

1306 1307 1308 1308 1309 1310 1311

Вопрос

Выберите год учебника

№1308 учебника 2013-2022 (стр. 334):

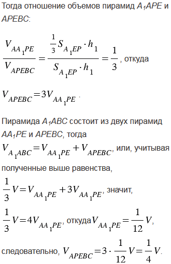
Плоскости АВ1С1 и А1ВС разбивают правильную треугольную призму АВСА1В1С1 на четыре части. Найдите объемы этих частей, если объем призмы равен V.


№1308 учебника 2023-2024 (стр. 339):

Площади подобных многоугольников равны 75 м2 и 300 м2.Одна из сторон второго многоугольника имеет длину 9 м. Найдите длину сходственной стороны первого многоугольника.

Подсказка

№1308 учебника 2013-2022 (стр. 334):

Вспомните:

  1. Какая призма называется правильной, как найти ее объем
  2. Что такое объем тела.
  3. Что такое пирамида, как найти ее объем.
  4. Какие треугольники называются подобными.
  5. Теорема об отношении площадей подобных треугольников.
  6. Что такое средняя линия треугольника.
  7. Что такое прямоугольник, его свойства.
  8. Какие прямые называются параллельными.
  9. Теорему о соответственных углах.

№1308 учебника 2023-2024 (стр. 339):

Вспомните:

  1. Какие многоугольники называют подобными.
  2. Отношение площадей подобных многоугольников.

Ответ

№1308 учебника 2013-2022 (стр. 334):


№1308 учебника 2023-2024 (стр. 339):


Вернуться к содержанию учебника