Номер 48 - ГДЗ Алгебра 8 класс. Мерзляк, Полонский. Учебник. Страница 17

Вернуться к содержанию учебника

Упражнения § 2. Страница 17

45 46 47 48 49 50 51

Вопрос

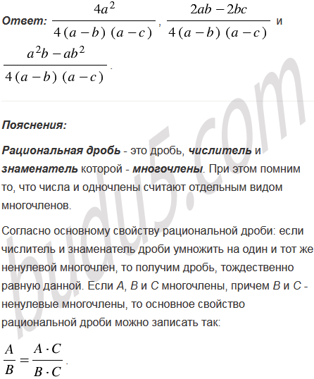
Приведите к общему знаменателю дроби:

Подсказка

Ответ


Вернуться к содержанию учебника